公示
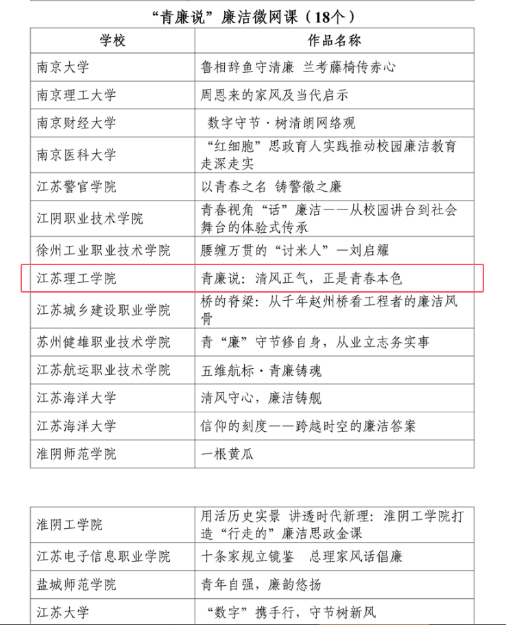
根据《教育部办公厅关于举办第十届高校廉洁教育系列活动的通知》(教思政厅函〔2025〕14号)和省教育厅办公室《关于转发教育部办公厅举办第十届高校廉洁教育系列活动的通知》要求,经各高校推荐、专家遴选等程序,共遴选出114件作品和案例(名单见附件)推荐参加全国展示,现予以公示。公示时间:2025年10月15日至21日,如有异议,请在公示期内向省教育厅教育宣传中心实名反映,联系电话:025-86381340。
附件:江苏省第十届高校廉洁教育系列活动推荐作品和案例公示名单

附件:江苏省第十届高校廉洁教育系列活动推荐作品和案例公示名单
